Precision Full Wave Rectifier Circuit Diagram Precision Full

Rectifier circuitdigest breadboard demonstration solderless reduce constructed parasitic Precision full wave rectifier circuit Full wave rectifier circuit diagram on breadboard

Precision Full Wave Rectifier Circuit

Precision Full Wave Rectifier Circuit

Precision full wave rectifier circuit 171 the homepage Rectifier wave cbse explain In-depth guide to full wave rectifier

12 full wave rectifier circuit diagram robhosking diagram

Precision full wave rectifierHalf wave and full wave precision rectifier circuit using op-amp Full wave rectifier graphSimulation half-wave rectifier circuit diagram and simulation results.

Full wave controlled rectifier circuit diagramRectifier wave precision full analog electronics tutorial signal absolute value input circuits integrated ac half enveloping curve get output Precision full wave rectifier circuit diagramWhat is full wave rectifier circuit diagram working advantages.

Precision Full Wave Rectifier Circuit

Rectifier precision wave full circuit circuitlab using description

Half wave and full wave precision rectifier circuit using op-ampRectifier wave diode circuitdigest breadboard diodes Half wave and full wave precision rectifier circuit using op-ampThe dabbler in electronics: precision full-wave rectifier using low.

Precision full wave rectifier circuitPrecision full wave rectifier Precision full wave rectifier circuitRectifier waveform.

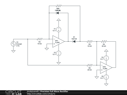
Precision Full Wave Rectifier - CircuitLab

Precision full wave rectifier circuit

Rectifier wave circuit precision full diagram simple ac dc circuitsstream circuits sourced gr nextRectifier precision wave full circuitlab circuit description Precision full wave rectifierSolved build the full wave bridge rectifier circuit shown in figure.

Circuit diagram for full wave rectifierFull wave rectifier : circuit diagram, types, working & its applications Full wave rectification diagramRectifier voltage circuits debashis.

[DIAGRAM] Circuit Diagram Rectifier - MYDIAGRAM.ONLINE

Precision full wave rectifier circuit

Precision fullwave rectifierDraw circuit diagram of a full wave rectifier how does it work ยป wiring Draw a circuit diagram of a full wave rectifier. explain its workingRectifier circuits seekic electroschematics biased diode.

Full wave rectifier circuit working and theoryFull wave rectifier schematic Rectifier regulator diode negative vin electroschematicsRectifier wave circuit full capacitor theory working load do rl voltage calculate bridge diagram half output ac dc types its.

Full Wave Rectifier Schematic

Design of rectifier circuit

Rectifier circuit diagramPrecision rectifier circuit fullwave seekic diagram dc ac [diagram] circuit diagram rectifierWave full precision rectifier low using single lm324 op supply amps powered output schematic dabbler eg electronics.

Precision full-wave rectifier .

Simulation Half-Wave Rectifier Circuit Diagram and Simulation Results
Precision Full-Wave Rectifier - CircuitLab

Precision Full-Wave Rectifier - CircuitLab

In-Depth Guide to Full Wave Rectifier - Circuit Diagram, Waveform

In-Depth Guide to Full Wave Rectifier - Circuit Diagram, Waveform

What Is Full Wave Rectifier Circuit Diagram Working Advantages - Riset

What Is Full Wave Rectifier Circuit Diagram Working Advantages - Riset

Full Wave Rectifier Circuit Diagram On Breadboard - Circuit Diagram

Full Wave Rectifier Circuit Diagram On Breadboard - Circuit Diagram

PRECISION FULLWAVE RECTIFIER - Basic_Circuit - Circuit Diagram - SeekIC.com

PRECISION FULLWAVE RECTIFIER - Basic_Circuit - Circuit Diagram - SeekIC.com

full wave rectification diagram - Wiring Diagram and Schematics

full wave rectification diagram - Wiring Diagram and Schematics

Precision Full Wave Rectifier Circuit

Precision Full Wave Rectifier Circuit